-
华为存储 HCIP-Storage-V5.0(东方瑞通)
提示: 1.请确定对方的机构资质,以防虚假宣传等诈骗行为。 2.要求汇款或网上交易等方式请慎重考查,谨防上当受骗!
公司名称: 北京千师慧教育科技有限责任公司
店铺名称: 千师慧自营店(1)
联系电话:1314146**** 查看完整号码
13141461186 梁老师-
- android
-
- ios
教师身份:中籍教师
课程大类:IT类培训
教学规模:中班(10-19人) 大班(20人以上)
课程内容: 软件开发 数据库 网络工程/网络管理
教学形式:远程网络
教学详细地址:网络
教学区域:全国
课程单价: 150.00 元
课程总价: 4488.00 元
开课期间:30课时5天
开课时间:全年
可招总人数:不限
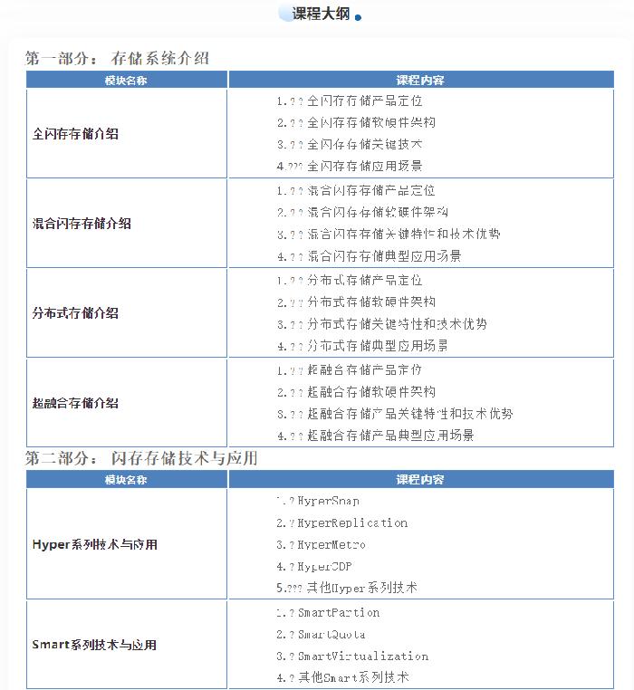
课程、任课教师介绍:
此课程培训费用4488元,考试费用2100元。



联系我时,请说是在“千科慧”教育科技行业平台看到的,谢谢!
-


